沈阳市人民政府关于印发2022年政府工作报告主要工作任务分解表的通知
沈政发〔2022〕1号
各区、县(市)人民政府,市政府各部门、各直属单位:
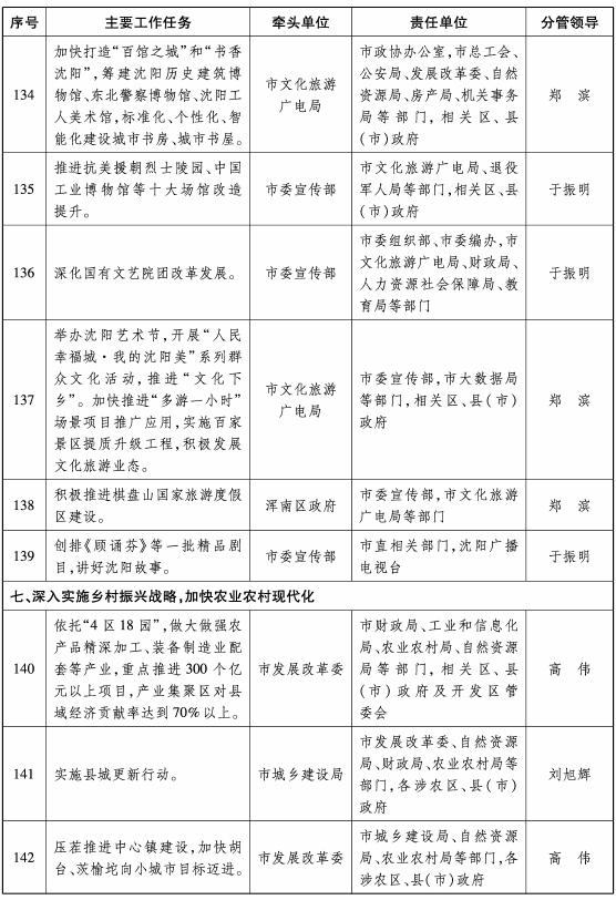
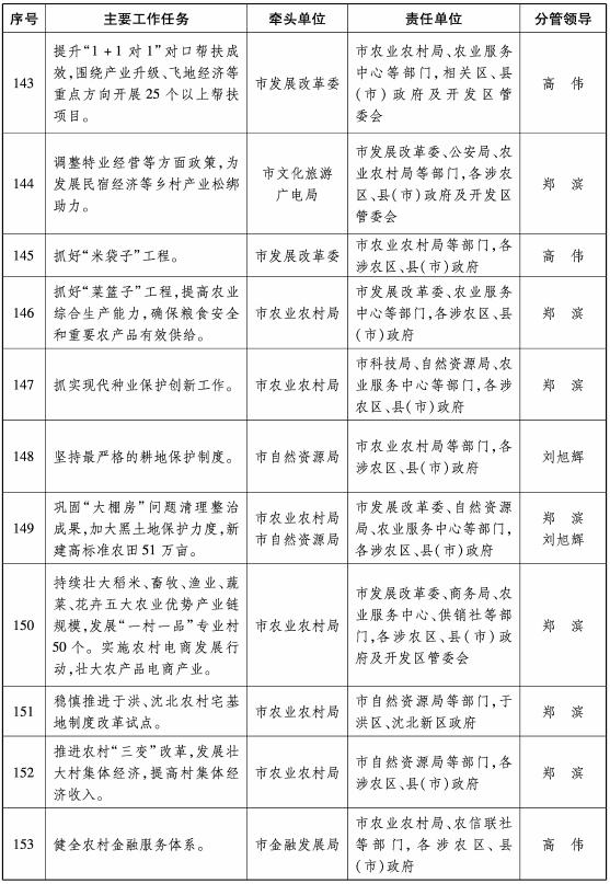
沈阳市十七届人民代表大会第一次会议批准的《政府工作报告》确定了2022年全市经济社会发展的预期目标,明确了政府工作的总体要求和主要任务。为推动各项任务有效落实,现将《2022年政府工作报告主要工作任务分解表》印发你们,请认真对照各自承担的工作任务,细化工作目标,明确工作进度,落实工作责任,确保各项任务如期完成。
沈阳市人民政府
2022年1月18日
























文件链接:图解:关于沈阳市人民政府关于印发2022年政府工作...